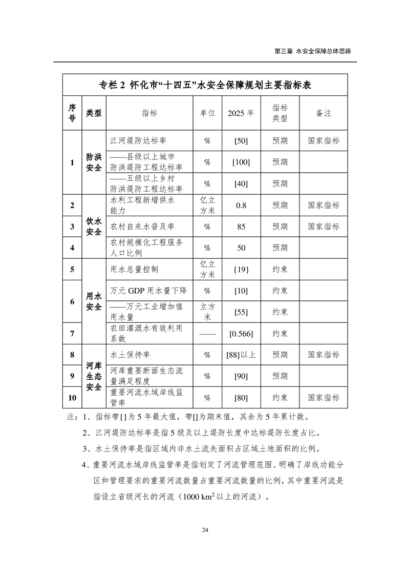
懷化市“十四五”水安全保障規劃

發布時間:2022-04-07 10:06信息來源:懷化市人民政府門戶網站