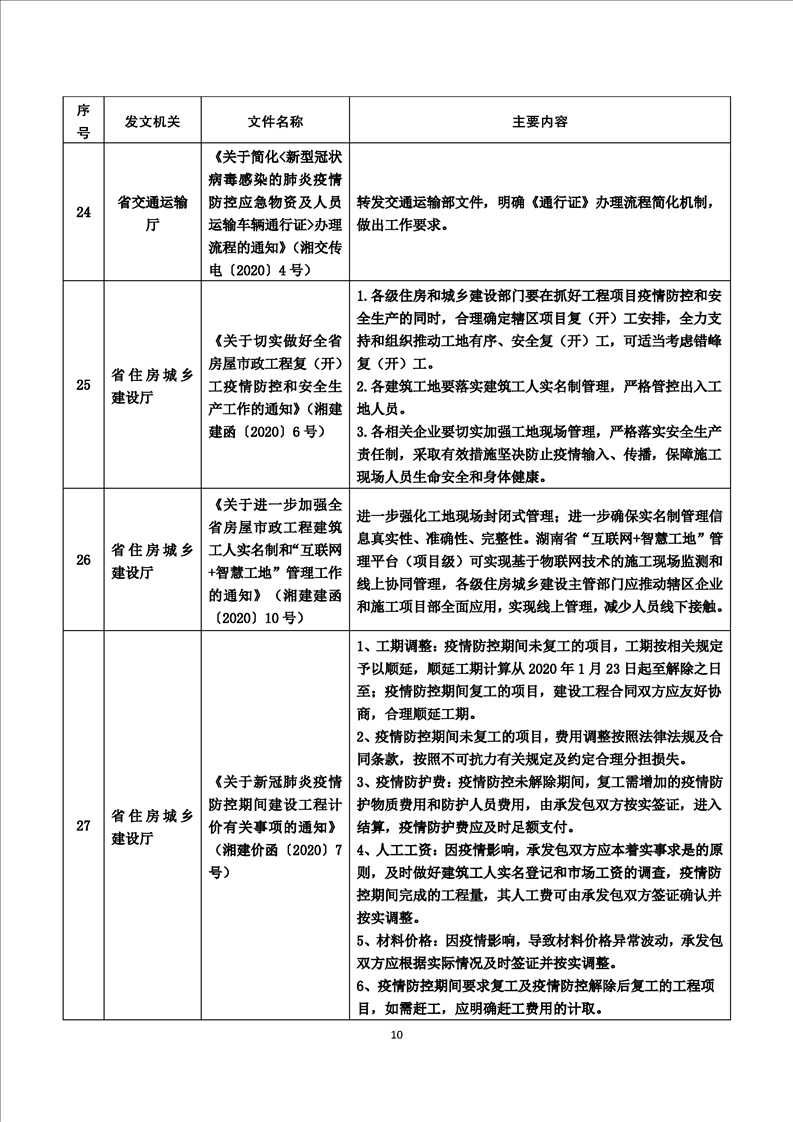
新冠肺炎疫情防控期間復工復產支持政策摘編(第1期)

發布時間:2020-02-28 12:36信息來源:懷化市人民政府門戶網站