湖南省推動大規模設備更新和消費品以舊換新實施方案
發布時間:2024-04-12 13:54 信息來源:湖南省人民政府門戶網站
湖南省人民政府關于印發《湖南省推動大規模設備更新和消費品以舊換新實施方案》的通知
湘政發〔2024〕5號
各市州、縣市區人民政府,省政府各廳委、各直屬機構:
現將《湖南省推動大規模設備更新和消費品以舊換新實施方案》印發給你們,請認真貫徹執行。
湖南省人民政府
2024年4月11日
(此件主動公開)
湖南省推動大規模設備更新和消費品以舊換新實施方案
為貫徹落實黨中央、國務院決策部署,搶抓政策機遇,推動大規模設備更新和消費品以舊換新,制定如下實施方案。
一、總體要求
以習近平新時代中國特色社會主義思想為指導,深入貫徹黨的二十大精神,貫徹落實中央經濟工作會議和中央財經委員會第四次會議部署,統籌擴大內需和深化供給側結構性改革,把國家所需和湖南所能結合起來,按照統籌推進、分類施策,市場為主、政府引導,鼓勵先進、淘汰落后,標準引領、有序提升,供需對接、雙向發力的原則,實施設備更新、消費品以舊換新、回收循環利用、產品供需對接四大行動,全方位兌現放大政策紅利,全鏈條創新激發有效需求,大力促進重點領域先進設備加快應用、先進產能比重持續提升、高質量耐用消費品更多進入居民生活,為用力打造“三個高地”、推動湖南高質量發展提供有力支撐。
2024年,工業、農業、建筑、交通、教育、文旅、醫療等領域設備投資規模較2023年增長8%以上。規模以上工業企業數字化研發設計工具普及率、關鍵工序數控化率分別超過83%、62%。報廢汽車拆解量達到20萬輛,二手車交易量達到81萬輛,廢舊家電拆解量達到630萬臺。
到2025年,工業、農業、建筑、交通、教育、文旅、醫療等領域設備投資規模較2023年增長15%以上。規模以上工業企業數字化研發設計工具普及率、關鍵工序數控化率分別超過86%、68%。報廢汽車拆解量達到24萬輛,二手車交易量達到85萬輛,廢舊家電拆解量較2023年增長20%(2023年592萬臺)。
到2027年,工業、農業、建筑、交通、教育、文旅、醫療等領域設備投資規模較2023年增長25%以上。重點行業主要用能設備能效基本達到節能水平,環??冃н_到A級水平的產能比例大幅提升。規模以上工業企業數字化研發設計工具普及率、關鍵工序數控化率分別超過90%、75%。報廢汽車拆解量達到32萬輛,二手車交易量達到110萬輛,廢舊家電拆解量較2023年增長30%以上,再生材料在資源供給中的占比進一步提升。
二、重點任務
(一)實施設備更新行動
1.推動工業領域設備更新。
加快重點行業設備更新和技術改造。聚焦鋼鐵、有色、石化、化工、建材、電力、機械、航空、船舶、輕紡、電子等重點領域,以節能降碳、超低排放、安全生產、數字化轉型、智能化升級為重要方向,全面摸排設備更新需求,分行業確定設備更新重點,統籌有序推進重點領域生產設備、用能設備、發輸配電設備、試驗檢測設備等更新和技術改造。實施制造業技術改造升級工程,加快應用先進適用設備,推動設備向高端、智能、綠色、安全方向更新升級。嚴格落實能耗、排放、安全等強制性標準和設備淘汰目錄要求,依法依規淘汰不達標設備。(省工業和信息化廳、省發展改革委、省生態環境廳、省應急管理廳、省能源局等有關部門,各市州人民政府按職責分工負責,以下均需各市州人民政府落實,不再一一列出)
推動分行業分領域節能降碳改造。聚焦鋼鐵、有色、石化、化工、建材、煤電等重點行業,以《重點用能產品設備能效先進水平、節能水平和準入水平(2024年版)》和現行能耗、污染物排放等強制性國家標準為基本依據,推動企業開展重點用能設備更新改造,鼓勵更新改造后達到能效節能水平(能效2級),力爭達到能效先進水平(能效1級)。落實重點行業碳達峰實施方案,引導企業全面提升設備節能水平。積極實施能效“領跑者”行動。(省工業和信息化廳、省發展改革委、省生態環境廳、省能源局等按職責分工負責)
培育數字經濟賦智賦能新模式。推廣應用智能制造設備和軟件,加快工業互聯網建設和普及應用,深化“兩化”融合管理體系貫標和數字化轉型貫標。加快數字基礎設施建設,協同推進基礎能力提升、5G融合應用,支持數據中心、通信基站等持續提高能效先進設備的應用比例。持續推進“智賦萬企”行動、“智能制造進園區”活動,支持企業建設智能制造單元、智能生產線、數字化車間、智能工廠,加快數字化轉型步伐。(省工業和信息化廳、省發展改革委、省數據局等按職責分工負責)
2.推動建筑和市政基礎設施領域設備更新。
加快市政基礎設施更新改造。以供水、供氣、排水與污水處理、環衛、照明、城市生命線工程、安防等為重點,結合城市更新,分類推進市政基礎設施更新改造,保障城市基礎設施安全、綠色、智慧運行,提升城市建設管理水平。實施供水、供氣、排水等老化管道更新改造。推進自來水廠及加壓調儲、智能計量、深度處理等供水設施設備升級改造。推進城市燃氣場站設施設備更新改造,加裝燃氣泄漏感知設備,支持配置智能巡檢設備。推動城鎮生活污水垃圾處理設施設備補短板、強弱項,開展污水處理廠提升、曝氣攪拌、污泥處理、電氣及自動化、監測、光伏發電等綠色低碳智能化改造。推動排水防澇及應急搶險設施設備更新改造。推動垃圾焚燒廠、填埋場、廚余垃圾處理場處理工藝更新改造,推動生活垃圾分類、環衛車輛和垃圾中轉壓縮設備、可回收物分揀設備更新,鼓勵購置新能源車輛以及智能化、無人化環衛作業機具。加快更新各類老化窨井蓋,推動地下管網、橋梁隧道、窨井蓋等城市生命線工程加裝和更新物聯智能感知設備。加快重點公共區域和道路視頻監控等安防設備改造。推進城市道路照明設施設備智能化升級改造。淘汰老舊落后施工設備,鼓勵購置新能源、新技術工程機械裝備和智能升降機、建筑機器人等智能建造設備。(省住房城鄉建設廳、省發展改革委、省公安廳、省生態環境廳等按職責分工負責)
加快建筑領域設備更新改造。加快更新不符合現行產品標準、安全風險高的老舊住宅和公共建筑電梯。結合城鎮老舊小區改造,支持引導有條件的樓棟加裝電梯。以外墻保溫、門窗、供熱制冷裝置等為重點,推進既有建筑節能改造。開展住宅區環境綜合整治,因地制宜完善消防設施、適老設施、無障礙設施、停車場(庫)、電動自行車及充電設施等配套設施。推進新型建筑工業化產品下鄉,綠色建材下鄉,建設“安全、綠色、低碳、質優”裝配式綠色農房,推動農村住房以舊換新。在公共建筑裝修、綠色建筑全裝修、新建住宅裝修、二手房交易二次裝修等場景中推廣裝配化裝修。推進裝配式建筑部品部件生產基地生產線數字化和智能化更新改造。(省住房城鄉建設廳、省發展改革委、省民政廳、省市場監管局、省機關事務局等按職責分工負責)
3.推動交通運輸設備更新換代。
加快交通運輸設備綠色替代。加快推進城市公交新能源車型替代,支持老舊新能源公交車和動力電池更新換代,支持充電站(樁)更新改造。擴大新能源汽車在公共交通、環境衛生、郵政快遞、城市物流、公務車等領域應用。鼓勵出租汽車、貨車、工程作業用車等領域加快節能與新能源車型替代。對達到規定使用年限且車輛狀況較差的老舊公務用車,分批次實施更新淘汰,新購置車輛嚴格執行公務用車配置標準和要求,積極推廣采購新能源汽車。大力支持新能源動力船舶發展,完善配套基礎設施和標準規范,逐步擴大新能源船舶應用范圍。加強電動、氫能等綠色航空裝備產業化能力建設,拓展通用航空應用場景。(省交通運輸廳、省工業和信息化廳、省發展改革委、省機關事務局等按職責分工負責)
加快淘汰老舊營運類柴油貨車和船舶。在排放標準認定、營運管理、車輛拆解、注銷登記等環節協同發力,依法采取經濟補償、限制使用和加強監管執法等綜合性措施,加快淘汰國三及以下排放標準營運類柴油貨車。加快老舊船舶報廢更新。(省生態環境廳、省交通運輸廳、省公安廳、省商務廳、省市場監管局等按職責分工負責)
4.推動農業機械裝備升級。
聚焦拖拉機、聯合收割機、水稻插秧機(拋秧機)、噴桿噴霧機等農業機械,持續實施好農業機械報廢更新補貼政策,加大老舊農機淘汰力度,加快農業機械結構調整。推進主要農作物耕種收綜合機械化,大力推廣應用適應丘陵山區的綠色高效農機裝備,推進農機裝備集成配套。實施“互聯網+農機作業”,推廣無人駕駛機械、農業機器人以及智能農機裝備,深化北斗系統在農業生產中的應用,提升農機裝備作業質量與效率。加快農機社會化服務體系建設。(省農業農村廳、省供銷合作總社等按職責分工負責)
5.提升教育設備水平。
配齊配足教學儀器設備。嚴格落實學科教學裝備配置標準,推動符合條件的高校、職業院校(含技工院校)保質保量配置并及時更新教學、實訓設備和信息化設施,提高設備數字化、智能化水平。推動職業院校分專業配齊配足教學儀器設備,促進職業院校辦學條件提質達標。支持產教融合實訓基地建設,鼓勵產教融合設備配置對標先進、適當超前。支持符合條件的高校、職業院校(含技工院校)配置感知交互、虛擬仿真等裝備,建設學科、專業專用教室、教學實驗室,提升通用教室多媒體教學裝備水平。(省教育廳、省人力資源社會保障廳、省發展改革委等按職責分工負責)
加快科研設備更新。鼓勵符合條件的高校、職業院校(含技工院校)結合學科、專業發展水平和科研需求配置相應儀器設施,推動符合條件的國家及省級重點實驗室以科技前沿為導向提升科研設備高端化、尖端化水平。優化科研條件資源配置,提高人才引育、學科發展、專業建設、科技創新、技術服務、平臺建設之間的匹配度。利用信息技術推動高性能計算平臺和大型儀器設備等智慧設施開放共享,優化資源配置,提高利用效率。(省教育廳、省科技廳、省發展改革委等按職責分工負責)
6.提升醫療設備水平。
開展醫療衛生機構裝備和信息化設施迭代升級。推動醫療衛生機構根據功能定位、技術水平、學科發展和群眾健康需求,淘汰更新已達使用年限、功能不全、性能落后、影響安全的醫療裝備和信息化設施。鼓勵具備條件的醫療衛生機構加快醫學影像、放射治療、遠程診療、手術機器人等醫療裝備更新改造。推動醫療衛生機構服務器類、終端類、網絡設備類、安全設備類等信息化設施更新換代,進一步提升醫院數據互聯互通、網絡信息和數據安全、醫院信息標準化建設水平。(省衛生健康委、省發展改革委、省市場監管局等按職責分工負責)
開展醫院病房改造提升。聚焦病房環境與設施短板,統籌推進空間改善、廁所革命和安全保障方面的改造提升。鼓勵醫院加強病房適老化、便利化改造,有序推動4人間及以上病房改造為2—3人間,適當增加單人間比例,合理增設獨立衛生間和公共衛生間,有效提升群眾滿意度。改善醫院現有供電、消防等安全保障措施,提升污水、污物處理能力,做好醫療廢物處置。(省衛生健康委、省發展改革委、省生態環境廳、省住房城鄉建設廳等按職責分工負責)
7.提升文旅設備水平。
推動文旅設備更新提升。嚴格執行產品質量標準和特種設備檢測標準,推進等級旅游景區、度假區、文化館、旅游演藝場所、博物館、重點游樂園(場)等文化旅游場所運營設備更新。對接近使用年限、達到強制報廢年限或安全性能下降的觀景、住宿、游樂、演藝、智能及其他類文旅設備進行更新或技術改造。推動“文化+科技”“文化+旅游”深度融合,加快建設智慧旅游景區,推進文旅數字化、智慧化技術的場景開發和推廣應用。支持4K/8K超高清、AI大模型、智慧廣電、虛擬技術等裝備替代更新,推動音視頻產業高質量發展。支持體育健身設施設備更新,助力全民健身運動。(省文化和旅游廳、省委宣傳部、省市場監管局、省廣播電視局、省體育局等按職責分工負責)
(二)實施消費品以舊換新行動
8.推動汽車以舊換新。
全鏈條促進汽車以舊換新。根據國家統一部署開展汽車以舊換新專項活動,按國家統一標準給予定額補貼。省市聯動開展“惠購湘車”活動,辦好各類汽車展銷會,引導鼓勵汽車生產企業、銷售企業開展促銷活動。加大政策支持力度,擴大節能與新能源汽車消費,加快居住區、停車場、加油站、高速公路服務區、客貨運樞紐等充電基礎設施建設。引導充電樁基礎設施運營企業適當下調充電服務費。支持汽車改裝、汽車租賃、汽車賽事、房車露營等行業規范發展,促進汽車從交通工具向生活空間轉變。(省商務廳、省財政廳、省公安廳、省體育局、省能源局等按職責分工負責)
依法依規淘汰老舊機動車。嚴格執行機動車強制報廢標準規定和車輛安全環保檢驗標準,依法依規淘汰符合強制報廢標準的老舊汽車及非標摩托車、電動自行車,引導車主自主淘汰符合引導報廢標準的老舊機動車。(省公安廳、省商務廳、省生態環境廳、省市場監管局等按職責分工負責)
9.推動家電以舊換新。
開展節能家電以舊換新活動,對消費者購買符合一定標準的家電產品給予補貼。支持家電銷售企業聯合生產企業、回收企業,全鏈條整合上下游資源,開展以舊換新促銷活動,對以舊家電換購節能家電的消費者給予優惠。深入實施家電售后服務提升行動,繼續遴選一批實力強、模式新、示范帶動作用突出的家電售后服務領跑企業,進一步擴大規范售后服務覆蓋范圍。組織家電售后服務企業與回收企業加強合作,共同為消費者做好回收估值、及時清運等綜合服務。引導家電售后服務企業提供在線下單、預約上門、配件自選等個性化服務。(省商務廳、省財政廳、省市場監管局、省供銷合作總社等按職責分工負責)
10.推動家裝廚衛煥新。
支持舊房改造和家裝換新。以擴大存量房裝修改造為切入點,通過政府支持、企業讓利等多種方式,支持居民開展舊房裝修、廚衛等局部改造和居家適老化改造,促進居住社區品質提升。加強城市居家適老化改造技術指導,為有居家適老化改造需求的群體提供經濟實用的改造方案和技術路徑。優化線上線下二手家居交易服務,支持企業提供家具、廚衛等消費品上門“送新”、返程“收舊”服務,滿足多樣化需求。開展家居煥新季、家裝消費節、家居消費節等促消費活動。(省住房城鄉建設廳、省商務廳等按職責分工負責)
培育智能家居等新型消費。全省打造100個綠色化、智能化、適老化改造樣板間,推動樣板間進商場、進社區、進平臺,鼓勵家裝企業推出價格實惠的產品和服務套餐,豐富居民消費選擇。推動家裝消費品換新升級,引導企業提供更多高品質、個性化、定制化家裝產品,培育智能家居等新型消費,激發消費者家裝換新需求。(省商務廳、省住房城鄉建設廳等按職責分工負責)
(三)實施回收循環利用行動
11.完善廢舊產品設備回收網絡。
支持廢舊物資交投點、中轉站、分揀中心三級回收體系建設,加快推動生活垃圾清運回收體系與再生資源回收體系“兩網融合”。著力培育再生資源回收骨干企業,支持建設一批集中分揀處理中心,創建一批綠色分揀示范中心。充分利用現有資金渠道,加強對廢舊物資循環利用體系建設重點項目的支持。優化報廢機動車回收拆解企業布局,將廢舊家電等回收網點納入便民地圖、便民生活圈建設。完善公共機構辦公設備回收渠道,鼓勵有條件的地方建設“公物倉”。創新廢舊產品設備回收模式,加快推廣“換新—回收”“互聯網+回收”等新模式。(省商務廳、省發展改革委、省財政廳、省自然資源廳、省住房城鄉建設廳、省生態環境廳、省市場監管局、省機關事務局、省供銷合作總社等按職責分工負責)
12.支持二手商品流通交易。
培育二手商品線上線下交易平臺,推動二手商品交易便利化規范化發展。鼓勵各市縣利用現有舊貨市場建設集中規范的“跳蚤市場”,推廣“互聯網+二手”模式。鼓勵電器電子產品、家電、服裝、家具、書籍等零售企業利用現有銷售網絡規范開展閑置物品交易。依托自貿區、中非經貿合作等開放平臺,擴大二手商品、再制造產品等出口。推行誠信放心、“反向開票”、異地交易等便利化措施,促進二手車流通和出口。支持符合條件的汽車生產企業申請臨時出口許可,支持有實力的企業開展二手車出口業務。支持電子產品生產企業發展二手交易、翻新維修等業務。(省商務廳、省公安廳、省稅務局、省市場監管局、長沙海關等按職責分工負責)
13.加快發展再制造產業。
鼓勵對具備條件的廢舊生產設備實施再制造,再制造產品設備質量特性和安全環保性能應不低于原型新品。大力推進產業基礎較好的工程機械、農用機械、軌道交通、汽車零部件等再制造產業發展,探索風電光伏、航空等新興領域開展高端裝備再制造業務。強化風電光伏、動力電池等產品設備殘余壽命評估技術研發,有序推進產品設備及關鍵部件梯次利用。推廣應用無損檢測、增材制造、柔性加工等技術工藝,提升再制造加工水平。支持具備條件的園區建設集中規范的再制造基地,推動再制造產業集群發展。(省工業和信息化廳、省發展改革委、省科技廳、省能源局等按職責分工負責)
14.推動廢舊資源高水平再生利用。
強化政策、標準、技術、溯源等支撐,推動廢舊資源加工利用集聚化、規模化、規范化發展,提升資源再生利用水平。依托廢舊物資循環體系建設、“城市礦產”示范、大宗固廢綜合利用等國家級資源綜合利用基地布局,規劃建設一批廢鋼鐵、廢有色金屬、廢橡膠、廢塑料、廢棄電器電子產品等再生資源精深加工利用產業集群,建設一批特色園區。統籌探索布局退役風電、光伏設備循環利用產業基地,推動新能源汽車動力電池回收利用體系建設,有序發展以廢棄油脂、非糧生物質為主要原料的生物質液體燃料,提升廢有色金屬利用技術水平,加強稀貴金屬提取技術研發應用。(省發展改革委、省科技廳、省工業和信息化廳、省財政廳、省商務廳、省生態環境廳、省供銷合作總社、省能源局等按職責分工負責)
(四)實施產品供需對接行動
15.著力培塑產業新優勢新動能。
搶抓設備和消費品更新換代需求升級機遇,加速培育新質生產力。以先進制造業高地標志性工程為牽引,圍繞構建“4×4”現代化產業體系,大力實施“產業培塑行動”和“重點產業倍增計劃”,以湖南所能為全國所需提供高質量保障。推進現代石化、綠色礦業、食品加工、輕工紡織等產業擴能提質增效,加快技術改造和設備更新。實施新能源汽車產業鏈提升工程,打造乘用車競爭新優勢。做強做優工程機械、軌道交通、現代農機等優勢產業集群,推動向國家級、世界級先進產業集群躍升,加快打造國際一流的工程機械研發智造中心、世界領先的軌道交通裝備制造研發中心。培育壯大數字產業、新能源、大健康、空天海洋等新興產業,加快打造世界一流的信創產業集群、全國重要的先進計算產業基地、全國領先的音視頻產業集群、行業領先的北斗規模應用集群,培育裝配式建筑、快速磁懸浮等更多具有競爭力的重要支柱產業。推進量子科技、人工智能、前沿材料、生命工程等未來產業創新發展,加強集成電路、工業母機、基礎軟件等關鍵技術突破,補齊高端裝備、先進適用產品等領域供給能力短板。(省發展改革委、省科技廳、省工業和信息化廳等按職責分工負責)
16.著力推介優勢產業產品。
充分發揮我省制造業優勢,推動我省更多先進設備、優質產品、創新技術服務全國大市場。遴選一批符合國家標準的湖湘品牌產品,形成優勢產業、產品清單,向全國宣傳推介。爭取更多符合條件的產品納入國家相關產品目錄,納入政府采購范圍。(省工業和信息化廳、省發展改革委、省財政廳、省商務廳、省市場監管局等按職責分工負責)
17.著力開展供需對接活動。
大力實施激發需求行動,推動優勢產業鏈提升、市場精準對接、產貿深度融合,積極引導使用高端化、智能化、綠色化產品設備,進一步激發設備更新市場潛力。持續組織開展老舊設備更新、廢舊設備回收、先進設備生產三方企業供需對接活動,發揮行業商會、協會作用,運用好新媒體、電商平臺等渠道,拓展對接合作平臺。(省發展改革委、省工業和信息化廳、省商務廳等按職責分工負責)
三、保障措施
18.突出標準牽引。
制訂修訂一批地方標準。對標國際國內先進水平,嚴格落實國家重點用能產品設備能效先進水平、節能水平和準入水平的規定,組織制修訂一批涉及能耗、排放、技術、安全等相關地方標準,推動制定工程機械、軌道交通、農用機械、裝配式建筑等重點特色產品碳足跡核算規則和標準,以先進標準助推產品質量提升,打造湖南品牌。加強資源循環利用標準供給,加快制修訂再生資源回收利用地方標準,促進廢舊裝備再制造。規范車輛、家電、手機、工程機械等二手商品鑒定、評估、分級等流通標準。(省市場監管局、省發展改革委、省工業和信息化廳、省生態環境廳、省交通運輸廳、省住房城鄉建設廳、省商務廳、省應急管理廳、省農業農村廳、省能源局等按職責分工負責)
推動標準有序銜接。積極參與國家標準制修訂,支持鼓勵企業主導和參與制定相關國家標準。推動計量和檢驗檢測設備更新升級,保障標準落地實施。鼓勵新能源汽車、軌道交通、工程機械、節能環保等裝備制造領域的社會組織、產業技術聯盟和企業積極參與國家、國際標準化活動,爭取更多的湖南標準成為國家標準、國際標準,以標準“走出去”帶動湖南裝備、產品、技術和服務“走出去”。編制全省重點工業產品質量安全監管目錄,嚴厲查處產品質量違法行為。(省市場監管局、省住房城鄉建設廳、省商務廳、省應急管理廳、省發展改革委、省工業和信息化廳、省生態環境廳、省能源局等按職責分工負責)
19.完善財稅政策。
加強財政政策支持。積極爭取我省符合條件的設備更新、循環利用項目納入中央預算內投資、專項債、超長期特別國債等資金支持范圍。用足用好中央財政安排的節能減排補助資金、現代商貿流通體系相關資金、城市交通發展獎勵資金等各類專項資金,統籌省級先進制造業高地建設專項、開放型經濟與流通產業發展專項、新能源汽車、交通運輸發展等存量資金,加大新增預算力度,支持設備更新和以舊換新。持續實施好老舊營運車船更新補貼、農業機械報廢更新補貼政策。省級加大資金統籌力度,支持廢舊資源循環利用產業。落實政府綠色采購政策,加大對符合政策要求的高效節能產品設備、再生資源產品的政府采購支持力度。建立健全供水、燃氣、污水、垃圾處理等價格和收費標準動態調整機制。強化財政資金全過程、全鏈條、全方位監管,提高財政資金使用的有效性和精準性。(省財政廳、省發展改革委、省商務廳、省住房城鄉建設廳、省交通運輸廳、省工業和信息化廳、省農業農村廳、省生態環境廳等按職責分工負責)
落實稅收支持政策。落實好對節能節水、環境保護、安全生產專用設備稅收優惠政策,把數字化、智能化改造納入優惠范圍。落實國家推廣資源回收企業向自然人報廢產品出售者“反向開票”做法,細化實施舉措。落實再生資源回收企業增值稅簡易征收政策及所得稅征管配套措施,優化稅收征管標準和方式。創新宣傳輔導方式,對符合條件企業精細分類、貼標畫像,運用多種渠道精準推送政策,確保政策落實落地。(省財政廳、省稅務局、省工業和信息化廳、省商務廳等按職責分工負責)
20.優化金融支持。
優化金融政策供給。組織開展銀企對接活動,積極運用科技創新和技術改造再貸款等結構性貨幣政策工具,引導金融機構加大對科技型中小企業、設備更新和技術改造的金融支持。鼓勵金融機構結合企業科技創新、設備更新和技術改造等融資需求,創新融資租賃等金融產品和服務,加大制造業中長期貸款投放,力爭全省制造業中長期貸款增速高于各項貸款平均增速。合理增加綠色消費信貸,加大信貸對農機具更新的支持力度。鼓勵銀行機構在依法合規、風險可控前提下,適當降低汽車貸款首付比例,合理確定汽車貸款額度、期限。出臺落實科技創新和技術改造再貸款相關政策措施,推動專項再貸款政策快速落地。(人民銀行湖南省分行、省委金融辦、國家金融監管總局湖南監管局、湖南證監局、省發展改革委、省財政廳等按職責分工負責)
撬動社會資本參與。支持符合條件的高效節能產品設備生產企業、資源回收利用企業發行綠色債券、上市融資和再融資。發揮政府投資基金引導作用,鼓勵基金公司結合實際情況通過項目投資、項目賦能、提供咨詢服務等多種方式,支持再生資源產業集群培育和發展。鼓勵融資擔保機構擔保設備更新項目。(省委金融辦、省發展改革委、省財政廳、人民銀行湖南省分行、國家金融監管總局湖南監管局、湖南證監局、湖南財信金控集團等按職責分工負責)
21.加強要素保障。
鼓勵完善資源循環利用項目用地保障機制,在國土空間規劃中統籌考慮。土地利用計劃指標傾斜支持企業技術改造項目和回收循環利用項目。對不新增土地、以設備更新為主的技術改造項目實行承諾備案制,簡化前期審批手續。統籌區域內生活垃圾分類收集、中轉貯存及再生資源回收設施建設,將其納入公共基礎設施用地范圍,保障合理用地需求。加強企業技術改造項目和回收循環利用項目的用能保障,對可實現減污降碳協同增效的企業技術改造和資源綜合利用項目,加快能評、環評等前期審批手續辦理。優化使用住宅專項維修資金用于住宅電梯更新和加裝流程。(省自然資源廳、省發展改革委、省生態環境廳、省住房城鄉建設廳、省工業和信息化廳、省商務廳、省能源局等按職責分工負責)
22.強化產業和科技支撐。
積極開展重大技術裝備科技攻關,聚焦高端化智能化綠色化生產設備、交通運輸設備、新能源裝備、新型農業機械、再制造等領域,集中突破一批行業共性技術和關鍵核心技術。加大采用“揭榜掛帥”、委托定向等新模式,集成國內外企業、高校、科研院所、社會資本等優質科研資源協同攻堅重大技術裝備“卡脖子”難題。支持省內裝備制造生產企業、耐用消費品生產企業積極開展科技攻關,加快相關產品研發升級、擴大生產制造規模。建立產業合作對接機制,推動省內工業企業加強零部件和原材料就近配套,降低生產成本。優化制造業中試基地和成果轉化示范企業布局,加快科技成果轉化應用,落實“五首”獎補政策,加強首臺(套)裝備、首批次材料、首版次軟件、首輪次芯片、首套件電子元器件推廣與應用。(省發展改革委、省科技廳、省工業和信息化廳、省農業農村廳、省能源局等按職責分工負責)
四、組織實施
(一)加強組織領導
各級各部門要從戰略和全局高度,深刻認識大規模設備更新和消費品以舊換新的重要意義,加強統籌協調,建立政策對接、供需對接、項目對接、銀企合作等工作機制,做好政策解讀,營造推動大規模設備更新和消費品以舊換新的良好社會氛圍,相關工作納入省政府大抓落實督查激勵。省發展改革委要會同有關部門建立工作專班,加強協同配合,強化省市縣三級聯動,定期調度進展,及時協調解決工作中出現的問題,重大事項及時按程序請示報告。各有關部門要做好本領域相關工作,落實部門責任,形成工作合力。各市州、縣市區人民政府要組建工作專班,明確目標任務,細化工作舉措,抓好貫徹落實。
(二)建立政策體系
各有關部門要按照職責分工制定具體方案和配套政策,形成我省“1+N”政策體系,打好政策組合拳,推動各項任務落實落細。對照國家政策支持范圍和標準,加強項目前期工作,完善必要手續,積極爭取中央預算內投資、超長期特別國債、中央財政補貼、銀行優惠貸款等資金支持。各市州要因地制宜推出差異化、有含金量的配套政策措施。
(三)實行清單管理
各級各有關部門要緊跟國家部署,持續開展全面深入摸底,更加精準掌握各領域的優勢和需求,加強政策梳理、對接和研究,動態完善“兩優”清單(即優勢產業、優勢產品供給清單)、“兩新”清單(即7大領域設備更新、3大領域消費品以舊換新需求清單),以及財稅、金融、投資、產業等政策清單,促進供需兩端同步發力。
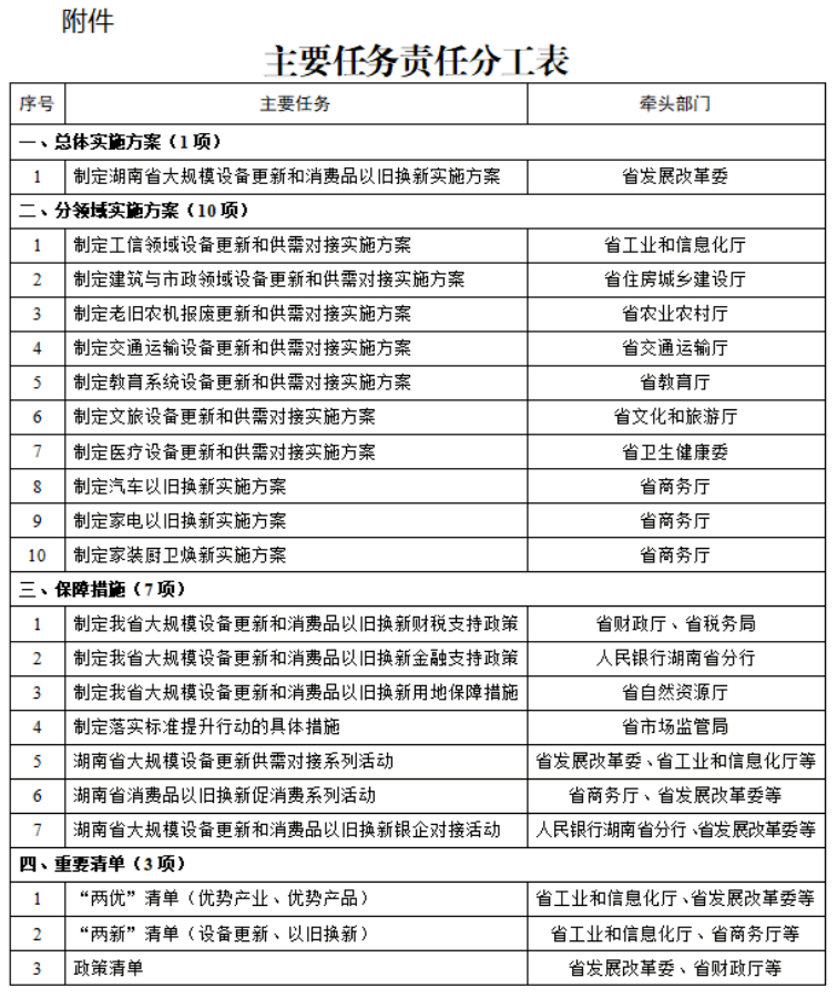
附件:主要任務責任分工表



