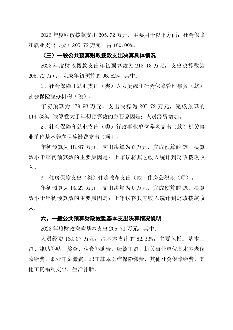
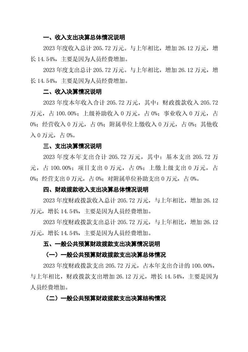
網站支持IPv6
發布時間:2024-09-30 10:41 信息來源:辰溪縣財政局
主辦:辰溪縣人民政府辦公室
承辦:辰溪縣政務服務中心
備案許可證編號:湘ICP備13003808號-1 湘公網安備:43122302000002號 網站標識碼:4312230007